Solomon dört gruplu deneme modeli

Mobirise

Solomon dört gruplu deneme modelinin simgesel gösterimi
R: Random, rastgele seçim
O: Observation, gözlem, test veya testlerin uygulaması
X: Deneysel işlem

Solomon dört gruplu deneme modeli nedir?

Solomon 4 gruplu deneme modeli deneysel desenler arasında en güçlü modellerden biri olarak kabul edilmektedir. Bu model ile yapılan deneysel işlemin sonucunun ön testten ve kontrol grubunun olup olmamasından etkilenip etkilenmediğini ortaya koymak mümkündür. 

Solomon deneysel desenini kullanan araştırmaların ön test son test kontrol gruplu deneysel desende kullanılan karşılaştırmaları yapmaya çalıştıkları görülmektedir. Halbuki solomon deneysel desenini diğer deneme modellerinden farklı karşılaştırmaların yapılmasını gerektirmektedir. 

Sonuç olarak, solomon 4 gruplu deneme modeli oluşturulan deneysel desenlerin etkilerinin ön test uygulamasından ve kontrol grubundan bağımsız olup olmadığı hakkında önemli bilgiler vermektedir.

Solomon deneme modelinde yapılması gereken karşılaştırmalar

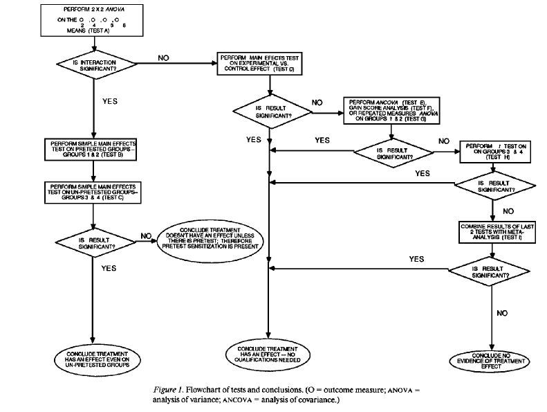
Aşağıda yer alan Şekil 1 incelendiğinde, solomon modeli uygulamalarında son testlerin gruplara göre karşılaştırılması öncelikle tavsiye edilmektedir. Bunun için 2X2 anova analizi uygulanmalıdır. 2X2 anova; deneysel işlemin uygulanma durumu X ön testin yapılma durumunu ifade etmektedir. Eğer etkileşim istatistiksel olarak anlamlı bulunursa, deneysel işlemin etkili olup olmadığına karar vermek için grup 1 ile 2'nin ve grup 3 ve 4'ün son test sonuçları karşılaştırılmalıdır. Karşılaştırma sonucunda, deneysel işlemin gerçekleştirdiği grupların lehine anlamlı farklılıklar oluşursa, ön test uygulanmamış olsa bile deneysel işlemin etkili olduğu şeklinde yorum yapılabilir.
Eğer 2x2 anova sonucunda etkileşimin anlamsız olduğu gözlenirse, bir dizi farklı karşılaştırmaların yapılması gerekmektedir. Şekil 1'de gösterilen adımlar takip edilerek gerekli karşılaştırmalar yapılabilir.

Mobirise
Create awesome websites!

Şekil 1. Solomon dört gruplu deneme modelinde grup karşılaştırmaları için yapılması gereken analizler

Kaynak: Braver, M. W., & Braver, S. L. (1988). Statistical treatment of the Solomon four-group design: A meta-analytic approach. Psychological bulletin, 104(1), 150.

Offline Website Creator